根据重庆市教育考试院对重庆市2026年全国硕士研究生招生考试报名确认工作的要求,陆军军医大学报考点实行网上确认。现将相关事项通知如下:
一、网上确认对象
符合我考点(考点代码:5036)2026年全国硕士研究生招生考试的报名条件且在网上报名结束前已完成交费的考生。未在我校考点规定时间内完成网上确认的,其报名信息无效,不能参加考试。
二、网上确认工作安排
(一)网上确认系统登录网址
请符合我校考点网上确认条件的所有考生在完成网上报名和网上缴费后,登录教育部研究生招生信息网“网上确认”栏目(网址:http://yz.chsi.com.cn/wsqr/stu),按照要求上传确认材料。
(二)网上确认时间安排
1.考生上传审核材料:2025年10月31日9:00,考生可登录网上确认系统并按要求提前上传材料并审核,首次上传材料截止时间为2025年11月4日17:00,过时仍未首次提交确认材料的考生,将无法再确认。
2.考点审核材料:2025年10月31日12:00起,考点对考生提交的材料进行审核,并尽快返回审核结果,请考生密切关注,及时查看审核结果。未通过审核的考生,我们将根据情况要求重新补充上传材料或到现场审核,补充上传材料截止时间为2025年11月5日17:00,过时将不能再确认。未上传审核材料并提交网上确认审核的考生,视为放弃网上确认,将无法参加考试。
建议考生自网上确认系统开通后尽快上传审核材料,以免因审核不通过没有充足的时间准备补充材料。
三、网上确认要求上传的审核材料
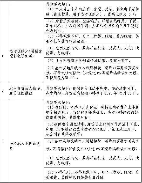
(一)身份验证材料

凡不符合上述要求的图片一律退回。考生须按要求重新上传再审。各类照片样例如下:

(二)学历学籍材料
网上报名系统提示通过学历学籍校验的考生无需上传学历(学籍)证明材料,提示未通过学历学籍校验的考生须按如下要求上传:

【相关链接】:《教育部学籍在线验证报告》和《教育部学历证书电子注册备案表》申请办法请见:http://www.chsi.com.cn/xlcx/rhsq.jsp。《中国高等教育学历认证报告》,申请办法请见:https://www.chsi.com.cn/wssq/。获国(境)外学历学位考生,请通过教育部留学服务中心国(境)外学历学位认证系统办理《国外学历学位认证书》,网址:http://zwfw.cscse.edu.cn/。
(三)户籍地或社保证明材料
除普通全日制应届本科毕业生和成人应届本科毕业生以外的其他考生须上传:

(四)其他材料
1.报考退役大学生士兵计划的考生:上传《入伍批准书》和《退出现役证》。
2.军校应届生或现役军人报考:
(1)已入军籍的军校应届生:上传所在单位同意报考的证明。
(2)军队在职干部:上传军级及以上单位干部部门同意报考的证明。
(3)未办理身份证件军人:上传《未办理身份证军人报考硕士研究生证明》,该证明必须由军级单位干部部门盖章。
3.在校研究生报考:上传所在学校培养管理部门同意报考证明。
4.第二学士学位应届毕业生:上传第二学士学位就读学校培养管理部门出具的在读证明及同意报考证明。
【提醒】:以上材料要求原件图片为JPG格式,请务必保证真实、清晰、完整、无遮挡,不得翻拍复印件,否则一律退回要求重新上传再审。
四、注意事项
(一)考生必须在网上报名时完成报名缴费,未缴费考生信息为无效信息,不能参加网上信息确认。
(二)每位考生仅能确认一个有效的网上报名信息。
(三)根据教育部文件规定,所有考生均应当对本人网上报名信息进行认真核对并确认。报名信息经考生确认后一律不作修改,因考生填写错误引起的一切后果由其自行承担。
(四)考生提交材料务必真实、有效,并符合标准要求。如因提供虚假材料,后期不能考试、录取的责任由考生本人承担。
(五)考生需仔细阅读教育部、重庆市教育考试院及各招生单位发布的相关公告。不具备报考资格而参加报名、考试者,造成的不利于考生本人的事项由考生本人自行负责。
(六)我考点通过中国研究生招生信息网管理平台等官方平台发送给考生的消息,陆军军医大学官微、招生就业网发布的通知公告,以及通过邮寄或电子邮件方式给考生的相关信息和文件,均视为送达,因考生个人疏忽等原因造成的一切后果由考生本人承担。
(七)本考点只对考生提交的资料进行审核,考生报考资格的全面审查由招生单位进行。
(八)考生凭本人居民身份证和《准考证》参加考试,二者缺一不可。考生须自备符合规定的文具参加考试,包括2B铅笔、0.5MM黑色签字笔或钢笔、橡皮擦等。招生单位如有特殊要求的,还需准备《准考证》上备注的可携带文具。
(九)其他未尽事宜请参照教育部、重庆市相关文件规定执行。
五、诚信考试温馨提醒
(一)根据《中华人民共和国刑法修正案(九)》,在法律规定的国家考试中,组织作弊的行为;为他人实施组织作弊提供器材或者其他帮助的行为;为实施考试作弊行为,向他人非法出售或者提供考试的试题、答案的行为;代替他人或者让他人代替自己参加考试的行为都将触犯刑法,将受到法律严厉的制裁。
(二)请所有考生积极备考,诚信考试,提高警惕,切勿上当受骗。在考试过程中,严格遵守考场规则,否则,将按将《国家教育考试违规处理办法》和《重庆市教育考试条例》相关规定严肃处理。
(三)陆军军医大学特别提醒广大考生:在2026年硕士研究生招生考试报名、信息确认、考试过程中要树立诚信意识、规则意识、法律意识,避免违纪违法。
六、咨询电话
咨询电话:023-68752378/023-68752372
附件:未办理身份证军人报考硕士研究生证明.docx